梦江湖
社区首页
互动论坛
七境
我在江湖
天仙道
神仙眷侣
众神风云
苍穹志
搜仙记
青云诀
青云传
勇者幻兽录
青璃剑仙
仙界归来
花田小院
开心合成
传奇类
仙侠类
圣魂纷争
三国类
综合讨论
视频秀场
爬塔类
官方社区活动
福利礼包
每日签到
风云榜单
违规黑屋
中文
登录
注册
七境
关注
关注:
4753
内容:
4985
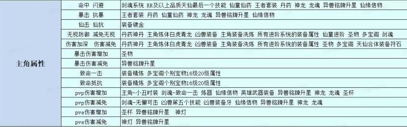
好好学,好好看
查看作者
打赏作者
2
21_120
分享图片
发帖没有任何奖励,也不涉及任务,请勿灌水,Thanks♪(・ω・)ノ,否则小黑屋不谢
本论坛最近一个月文章推荐
暂没有数据
素手挽青丝
心心相印
看啥,根本不全,而且圣杯是啥
回复
社区福利官小闲鸭
你被管理员奖励
奖励金币:+666
奖励理由:七境进阶攻略发布
回复
请登录之后再进行评论
登录
任务
全部清空
返回顶部
帖子间隔
侧栏位置:
左
大家都在搜
热门话题
奖励金币:+666
奖励理由:七境进阶攻略发布